Khorasan Science and Technology Park
FA
|
FA
|
Apply Request
×
Home
Introduction
About the Park
Code of Ethics
Business Ecosystem
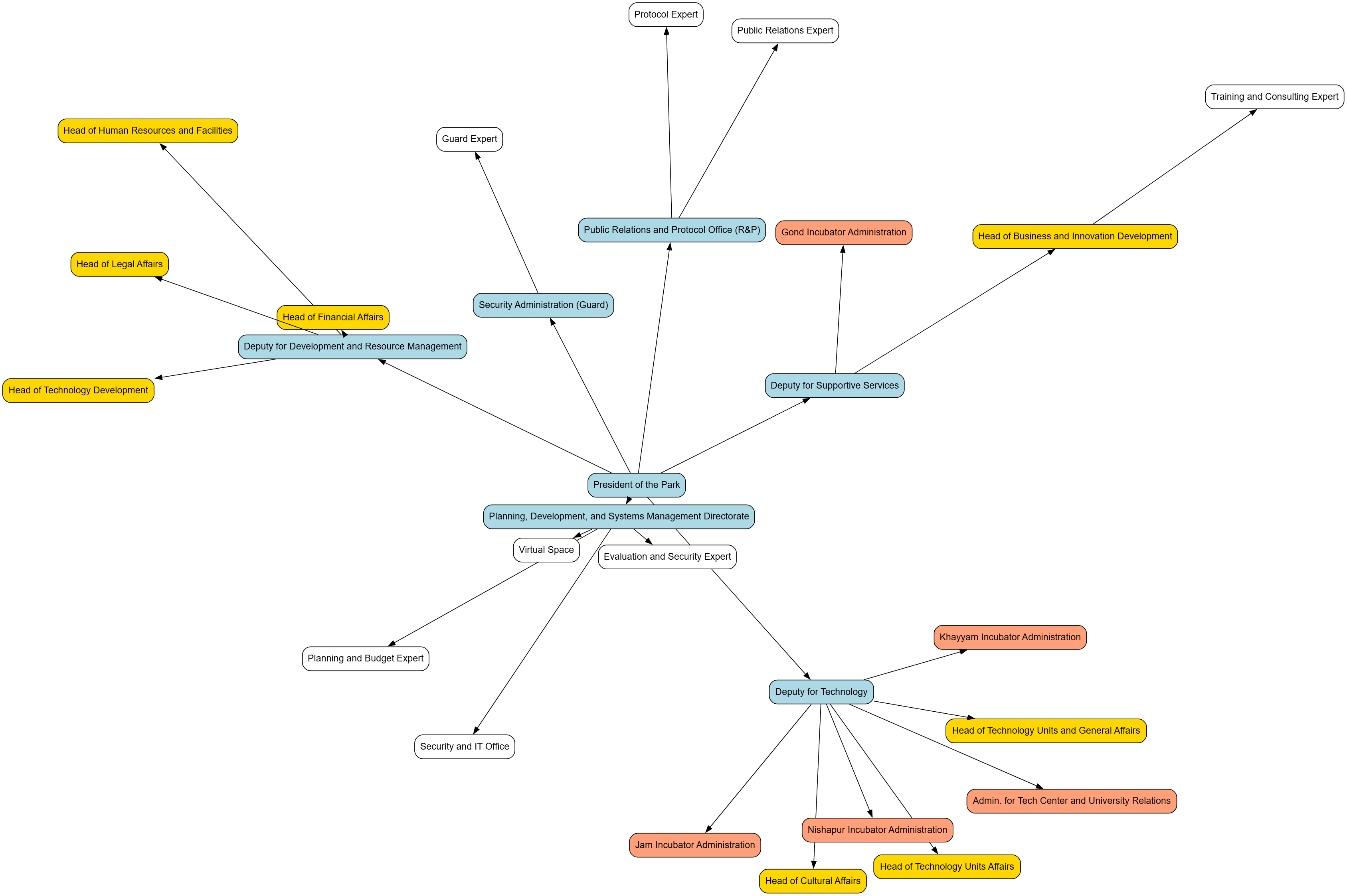
Organizational Structure
Facilities and Infrastructure
Park Map
About the President
Members
Member Companies List
Campuses and Incubation Centers
Campuses and Incubation Centers
Contact us
Contact Us
About us
×
Home
Introduction
About the Park
Code of Ethics
Business Ecosystem
Organizational Structure
Facilities and Infrastructure
Park Map
About the President
Members
Member Companies List
Campuses and Incubation Centers
Campuses and Incubation Centers
Contact us
Contact Us
About us
Apply Request
Organizational Structure
Home
Organizational Structure
Social Media
Quick Access
Contact the Chairman
List of Parks
Knowledge-based Site
Technologist License Inquiry
Links
Vice Presidency for Science
Vice Presidency for Science
Other Processes
Contact Us
Phone: 051-35003333
Email: dabir@kstp.ir
Address: Km 12 Asian Highway
All rights reserved.